内容提要农民专业合作经济组织是理论探索与现实实践相结合的重要农村经济组织形式。本文借助实证调研,对江西农民专业合作经济组织发展现状以及存在问题的影响因素进行深入研究,分析了江西农民专业合作经济组织生成、运行以及发展的关键因素。
关键词 农民专业合作经济组织 意愿分析 因子分析
从己有调查研究看出,农民合作经济组织己经逐渐成为改变分散农户应对市场并为处于弱势地位的农业商品生产者谋取或维护自身利益、增强其竞争能力的一种重要经济组织形式;自从2007年7月1日依民专业合作社法》实施以来,相关组织的发展速度迅猛。但是,由于市场和乡村社会的不协调,农民合作经济组织进入到“发展、规范和提升”阶段,其生存、发展必须借助外部环境的改善、内部能力的加强以及政府的有效支持来解决。如何解决这些问题,需要通过理论分析进行验证。为了实现“十二五”规划中农民专业合作社的发展目标,需要深入开展农民专业合作社示范社建设行动,进一步优化农民专业合作社的发展环境,努力提高政府及有关部门的指导水平和工作能力。为此,找到影响农民合作经济组织生成发展的因素、障碍以及成功经验,就需要深化该类研究。该类研究对推动以江西为代表的农业基础较好但是发展速度较缓慢地区的农民专业合作经济组织有重要的现实意义。
一 、研究述评
农民参与合作经济组织有较强的主观成分,其参与与否是动态的,可能随着时间变化。外部环境(比如合作社的经营情况改善以及政策支持等)、个人条件改变(自己无法应对市场、掌握技术、判断质量等),使得影响农民参与合作经济组织的因素变量很多。孙亚范(2010)通过对江苏省的调查,归纳了农户加入合作社的收益包括信息、技术和购销服务、获取有利价格或参与利润分红等,需要付出的成本包括必须缴纳的会费、股金、花费时间和精力进行监督的成本以及机会成本等,农户合作行为的基本目标是家庭经营净收益的提高。
在生发因素研究方面,大多研究主要通过实地调研或问卷调查获得相关数据,并利用统计软件进行相关因素分析和回归分析从而得出显著因素,而且影响因素的显著性根据实证调研样本不同而各异。在农民合作意愿影响因素分析方面,张冬平(2007)、陈冲(2007)等通过设置农户个人特征、农户经营状况、农户家庭特征以及预期心理等关键因素指标进行实证分析,得出了关键影响因子。张冬平等(2007)认为干部是影响农户参加专业合作社的重要因素;陈冲(2007)认为农民个人特征、农户家庭特征以及农民预期心理等均对农民参与合作的意愿有着较为明显的影响。
部分学者在实地调研的基础上通过量化的研究得出影响农民合作意愿的关键因子。比如巨源远基于白水县苹果专业合作社的调查,利用因子分析法对调查数据进行分类,并利用Logistic模型进行实证分析,得出农民在特定农作物上的生产水平及户主自身能力对农民加入专业合作社影响显著的结论。孙亚范(2010)基于江苏省的实证调查数据,利用最优尺度回归方法对现阶段农民专业合作社社员退出意愿的影响因素及作用程度进行了研究,认为农户加入合作社的收益包括信息、技术和购销服务、获取有利价格或参与利润分红等,需要付出的成本包括必须缴纳的会费、股金、花费时间和精力进行监督的成本以及机会成本等,农户合作行为的基本目标是家庭经营净收益的提高。周敏倩等(2009)对影响因子载荷矩阵采用方差最大旋转法进行旋转,得到评价农民专业合作社发展现状的三大因子:效益因子、规模因子和影响力因子;张红云(2009)基于湖南省180户农户的问卷调查,利用Stata统计软件对调查样本的横截面数据进行Probit回归分析,认为农产品类型、生产经营困难程度、专用资产、商品生产率、政府支持专业合作社力度、当地社会化服务水平对农民的专业合作社需求有显著影响;卢向虎等(2008)基于对169户农户的实地调研数据,分析了相关因素对农户参与农民专业合作组织的影响,并利用Probit模型实证研究了各相关因素对我国农户参与意愿的具体影响,认为农产品价格波动程度、户主文化程度、年龄、家庭农产品商品化程度、主要农产品销售半径对农民加入专业合作经济组织的行为有显著影响其他影响不显著;张广胜等(2007)通过对沈阳市200个村进行问卷调查获得第一手资料,在对数据进行统计分析的基础上,对数据进行二元Logistic回归,分析了影响农民对专业合作社需求的因素,认为农户的文化程度和农村的贫富差距与农民对专业合作社的需求负相关。
部分学者也开展了相关的定性研究。李姿姿(2010)对我国农民专业合作组织的合作模式进行了初探,认为农民合作组织中并不存在单一的合作模式,而且地域和血缘关系是农民合作关系建立的重要的基础,但通过合作制度的设计可以将小范围的特殊信任关系向外扩展,建立超社区和亲属关系的合作。王曙光(2010)试图提出一个可以对农民合作社长达60年的长期演进进行经济学解释的理论假说,即“契约一产权”假说。
二、农民专业合作经济组织合作意愿及其影响因素分析
影响农民合作经济组织生存发展的因素很多,本文在上述研究成果的基础之上,结合江西农民合作经济组织的特点,选择了组织特征、户主个人特征、家庭经营现状以及环境特征4个方面的因素,作为影响农民合作经济组织生存发展的待验证因素。根据前面的描述性统计分析结果,并结合江西农民专业合作经济组织的特点,汇总调查结果,从农户合作意愿、退出意愿及组织绩效评价3个视角对农民专业合作经济组织的生发影响因素进行深度分析。采用Spss16. 0统计软件首对调研数据进行因子分析,提取影响农户加入农民专业合作组织的关键性因素,排除原有变量之间的共线性;然后用二元Logistic回归分析法明确各个因素的显著性程度和相对作用的大小。
(一)调查问卷设计
本次调查选择农业经营的典型农户为样本载体,将种植类型差异、养殖差异、距离城市远近、农户规模等因素都在样本选择中进行考虑,首先选择南昌县进行预调查,问卷符合要求,再参照样本选择要求将具有代表性的进贤、于都、信丰、上高、余干、永修、芦溪等50多个县的150多个典型村镇列为样本点,利用2011年某高校学生“三下乡”锻炼的机会进行入户调查。调查问卷的发放按照等额原则,每个村镇发放5份问卷,其中社员农户3份、非社员农户2份。调研共发放800份问卷,收回611份,回收率76. 4 %,有效问卷502份,有效率达82. 2 %.在有效样本中,农民专业合作经济组织社员278份,占样本总量的55. 4%;非社员224份,占样本总量的44. 6 %.样本选择基本符合主体结构,具有代表性,其特征分布见表1。

(二)变量设置
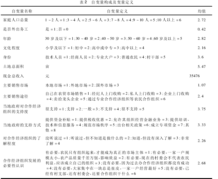
以农户是否愿意加入农民专业合作经济组织为因变量。在224个非合作社农户被访者中,有7人没有回答。为了更清晰地显示农户加入农民专业合作经济组织的影响因素,本研究仅利用态度明确(即“愿意”或“不愿意”)的样本数据,样本数量为217。因变量赋值:“愿意”为1,“不愿意”为0。调查数据显示,有62. 9%的农户愿意加入农民专业合作经济组织。自变量的选取主要参照了国内外农民参与农民专业合作意愿影响因素的相关研究成果,同时结合了江西农民专业合作经济组织的基本特征。自变量的定义和均值具体见表1。
(三)影响农民加入农民专业合作经济组织意愿的因子分析
在因子分析前对数据进行适合性检验,结果表明,其KMO值为0. 624,近似X2( Approx. Chi-Square)为178. 949 , Bartlett球体检验结果显著(P = 0. 000<0. 001),这说明,按照 a= 0. 05显著性水平,可认为本调研的数据是适合做因子分析的。然后采用主成分分析法对影响农民加入农民专业合作经济组织意愿的各个变量进行因子分析,并选择方差最大正交旋转法进行因子旋转,得到如表3所示的反映各个因子和各变量相关程度的因子载荷系数。对因子载荷系数较大的自变量进行归类,提取特征值>1的6个公因子,根据前面的研究假设,分别命名为“户主特征’‘经营规模’‘政策环境”“发展认知’“销售方式’“外出务工”。这6个公因子的累积方差贡献率达到61. 604%,即总体近62%的信息可以由这6个公因子来解释,顾考虑将这6个公因子替代原来的11个观测变量来解释影响农民加入农民专业合作经济组织的因素。因子分析结果见表3。

从上述结果可以看出,户主特征因子基本上由户主年龄、文化程度、身份等变量支配;经营规模因子由家庭人口总量、土地总面积现金总收入等变量支配,其中土地总面积是决定经营规模最重要的因素,并且土地面积与家庭经营规模呈正相关,农户拥有土地面积越大,家庭经营规模效益越好;政策环境因子由当地政府对合作经济组织的支持度、政府支持方式等变量支配;发展认知因子由对合作经济组织的了解程度、合作经济组织发展的必要性认识等变量决定;销售方式因子由主要销售、农产品出售途径等变量支配;外出务工因子则主要由是否外出务工变量支配,并且呈负相关,即外出务工的越多,加入合作经济组织的可能性越小。
(四)农民加入专业合作经济组织意愿分析
通过前面的理论假设和因子分析,将11个原始观测变量的实际数据通过加权平均法(以各相应因子载荷系数作为权数与原始变量的实际数据相乘所得之积除以11)转换成6个公因子的因子值,然后用这6个公因子替代原有的11个原始观测变量值进行回归分析。由于因变量是二分变量,因此,选择建立Logistic回归模型,并通过最大似然估计法对其回归参数进行估计。



三、主要结论
本文通过实证研究,就影响江西农民加入专业合作经济组织生存发展的主要因素进行识别和分析,用以指导江西农民专业合作经济组织的发展和加快农民专业合作经济组织引导江西农业经济更上一个台阶。本文所得出的研究结论主要如下:(1)农户所处的政策环境对农民加入专业合作经济组织的意愿有很大影响。从模型结果来看,其标准化回归系数最大,表明政策环境与发展认知和销售方式相比,对农民加入农民专业合作经济组织意愿的影响程度最大。因此,要进一步落实强农惠农政策实施力度,推动各部门、各环节良性互动、协调发展,把优化政策环境作为保障,密切部门配合,加强规划引导,强化政策扶持,形成推进农业发展的强大合力。(2)农产品的主要销售途径和方式对农民加入专业合作经济组织的意愿有较大影响。其标准化回归系数仅次于政策环境。在其他条件不变的情况下,寻找销售途径的成本越高,农民加入专业合作经济组织的意愿就越强烈。要在县级搭建集技术指导、农产品营销、等服务于一体的综合平台,促进农业社会化服务供需有效对接,积极推广“专业服务公司+合作社+农户”、y寸集体经济组织+专业化服务队+农户“、‘涉农企业+专家+农户”等服务模式,发挥示范效应。(3)农民对合作经济组织发展的认知程度对其加入合作经济组织的意愿也有较大影响,农民对合作经济组织发展的认知程度越高,其加入合作经济组织的意愿就越强烈。要按照“积极发展、逐步规范、强化扶持、提升素质”的要求,大力发展多元化、多类型的农民合作社,增强典型示范社的宣传力度,扩大其影响效应。(4)农户户主的基本特征、家庭经营规模以及农户是否外出务工对农民加入合作经济组织的意愿影响不明显。这3个因子的统计检验不显著,与前面的假设不一致。对此有两种可能:一是农民是否愿意加入农民专业合作经济组织与户主特征以及家庭经营规模并无多大关系,因为加入农民专业合作经济组织并不需要农户具备一定的文化程度或者经济条件;二是该3项因子衡量指标的选取可能存在一定的缺陷,导致其统计结果不显著。因此,该问题还有待做进一步研究。